首页
机构设置
中心简介
中心领导
科室设置
政策法规
法律法规
学校制度
部门制度
服务指南
采购流程
采购百科
操作指南
文件下载
备案公示
曝光台
日程安排
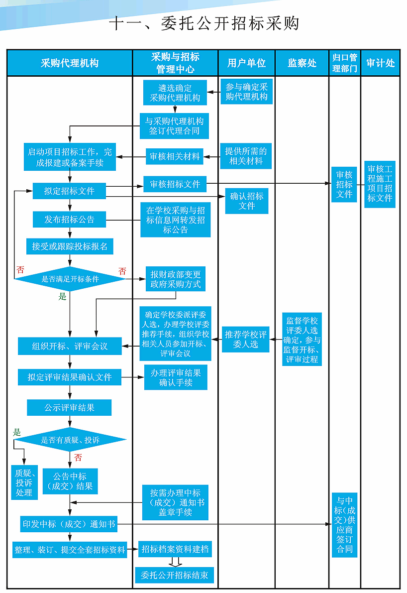
委托公开招标采购
发布日期:2015-12-02
浏览次数:
上一篇:
学校统一采购:评审结果公示与定标
下一篇:
没有了